Introduction to General Ledger

A general ledger (GL) is a set of numbered accounts a business uses to keep track of its financial transactions and to prepare financial reports. Each account is a unique record summarising each type of asset, liability, equity, revenue and expense.

It is a central repository for accounting data transferred from all sub-ledgers. GL is usually divided into at least seven main categories. These categories generally include assets, liabilities, owner's equity, revenue, expenses, gains and losses. For banks, the sub ledgers could be loans, deposits, current and Nostro accounts, interest and charges payable or receivable, provisions, fixed assets, depreciation and income and expenses.

An organization's statement of financial position and the statement of income are both derived from the general ledger.

The posting to the accounts occur in general ledger. Posting is the process of recording amounts as credits and debits.

This user guide is laid out in three sections covering Financial Accounting, Financial Reporting and Utility Tools in Temenos Transact Transact.

Financial Accounting and Financial Reporting

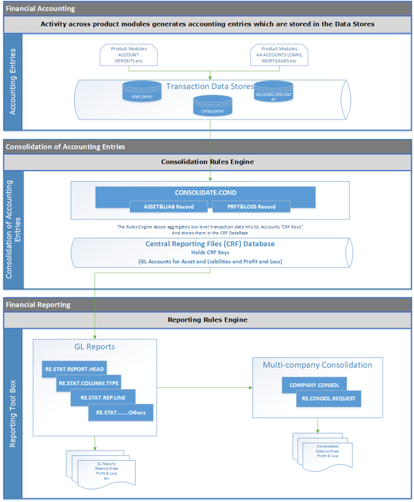
Financial Accounting is a specialised branch of accounting that keeps track of a company's financial transactions. Using standardised guidelines, the transactions are recorded, summarised, and presented in a Financial Report or financial statement such as an income statement or a balance sheet. The aggregation of low level data into GL Accounts as described in Financial Accounting forms the basis of financial reporting including the Balance Sheet and the Income Statement (Profit and Loss).

The following diagram shows the conceptual view of accounting and reporting in Temenos Transact Transact.

Utility Tools

The system provides a number of utility tools that can be deployed for specific tasks.

GL Feature Grouping

Financial Accounting

Financial Reporting

Utility Tools

Illustrating Model Parameters

This section covers the high-level parameterization of Financial Reporting module, which controls the update of Central Reporting Base with the data passed from different Temenos Transact applications and the production of the reports.

Consolidation Parameters:

S.No. Parameters Description
1. CONSOLIDATE.COND

This application allows the user to define the parameter setup to consolidate data under two categories – Asset and Liability, Profit and Loss.

  • The Asset and Liability consolidation file key is made up of four mandatory parameters – Application, Currency market, Position Type and Currency.
  • The Profit and Loss consolidation file key is made up of one mandatory parameter, that is, Forex position type.

Report Generation Parameters:

S.No. Parameters Description
1. RE.STAT.COLUMN.TYPE This application allows the user to define the details for each column to be printed. These details indicate if the balance amount or movement amount must be printed for local currencies, foreign currencies or for all currencies.
2. RE.STAT.REPORT.HEAD This application allows the user to define the heading details indicating the column to be printed, amount size, reports for currencies, report heading and if entries have to be printed.
3. RE.STAT.REP.LINE This application allows the user to define the details containing the different line and line of contents. It also contains details about totaling, spacing of the lines, and types of Central Reporting Base records to be printed.
4. RE.STAT.ENT.FORMAT This application allows the user to define the file containing details about the presentation and format of entries to be included in a report. Titles, headers and columns are described and special masks can be specified.
5. RE.STAT.RANGE This application allows the user to define a record containing a range of values or a set of individual values for a report line content definition. User can also set up a ‘standard’, often used for virtual views as a help or short cut in the report line definition process.
6. RE.STAT.NAME

This application allows the user to group different consolidation conditions under a common mnemonic name. The purpose is to provide a shortcut for definition of reporting line contents, which are repetitive within one or among several reports.

7. RE.AMT.ABBREV This application allows the user to define the file that holds the descriptions for amount format displays to be printed in a specified user language at the top of a report.
8. RE.STAT.OUTPUT This application allows the user to define the content and layout of this output file. The user can generate output to a sequential disk file or in the standard printed output.

Bookmark Name Actions
Feedback
x