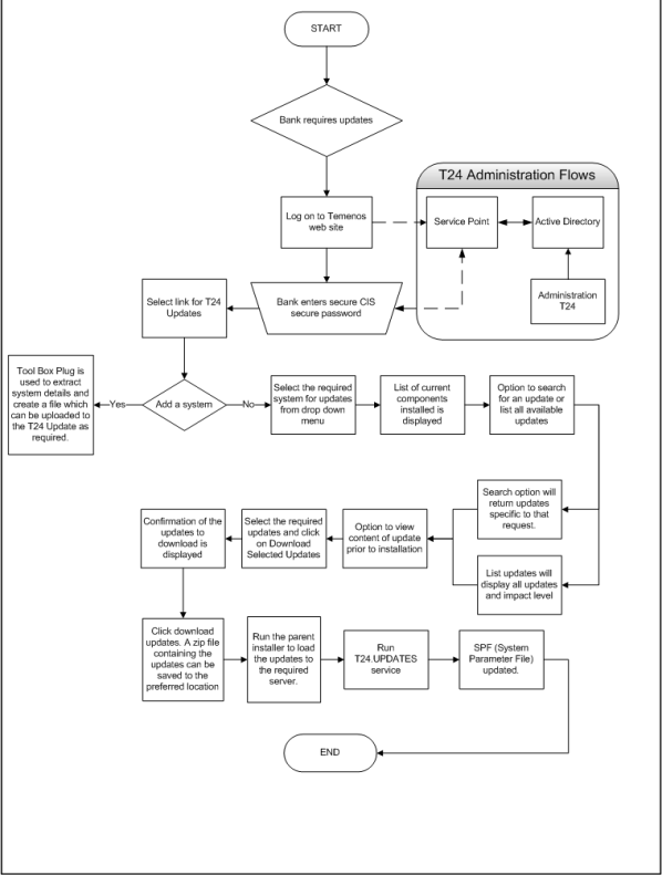
The process of downloading and updating the updates is shown in the workflow.
Add Bookmark
View Bookmark
In this topic
Are you sure you want to log-off?